辽宁师范大学2025考研自命题复试科目大纲
2025/1/17 13:37:22
来源: 网络
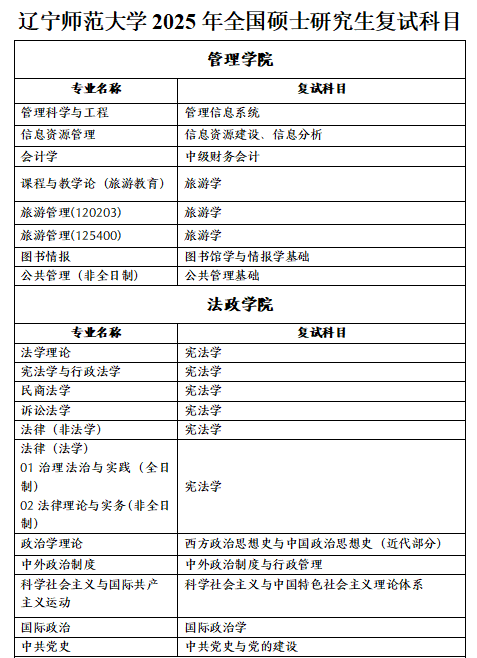
2025考研人还不能停,初试结束后不太理想的同学还是早早准备复试为妥,那考研复试专业课复试哪些考点呢?辽宁师范大学已公布2025考研复试科目考试大纲,海天考研复试指导老师帮同学们汇总了各专业复试内容,一起来提前准备吧!


更多考研专业复试信息:https://master.lnnu.edu.cn/info/1021/5152.htm
2025考研真题答案:http://www.htkaoyan.com/show/87694.html
近年考研分数线:http://www.htkaoyan.com/show/83325.html

大家及时关注2025考研查分时间及各院校考研复试大纲,海天考研网也持续更新!研究生初试只是敲门砖,考研复试才是决定你上岸的关键因素!2025海天考研复试辅导班,帮助同学们进行考研复试技巧点拨、英语听力辅导、复试调剂等,提前了解提前备考,上岸更有把握!

热门推荐





